最新资讯

  • 最新资讯了解最新公司动态及行业资讯

2026-01-310 阅读量

目录 前言1. Problem (experiment_log): Experiment logging (3 points)2. Problem (learning_rate): Tune the learning r

2026-01-310 阅读量

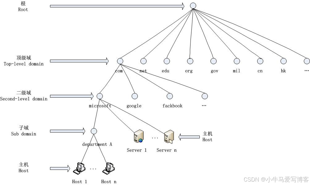
文章目录 DNS 服务器与 DHCP 服务器详解及配置指南一、DNS 服务器1. DNS 服务基础1.1 DNS 层次结构1.2 DNS 资源记录 2. 配置

2026-01-310 阅读量

作者分享28岁从传统行业转型AI大模型的亲身经历,详细介绍了学习路径(Python基础、机器学习、Transformer架构)、项目实践和

2026-01-310 阅读量

Minecraft服务器指令大全:Paper特有的管理命令解析 【免费下载链接】Paper 最广泛使用的高性能Minecraft服务器,旨在修复游戏

2026-01-310 阅读量

我在这里使用的是elementplus的  组件使用elementplus上传到阿里的OSS上,就是直接从本地对接阿里的OSS服务器,不会消耗公司服

2026-01-310 阅读量

经过多年的发展,国内服务器的制造能力不断加强。加上政策的推动,国产化替代势在必行。那么到目前为止,国内服务器的一线厂商品

2026-01-310 阅读量

请注意做好文件备份等系统安装相关工作、准备好至少16GB左右的U盘、直接连接并可看到启动界面LOGO的显示屏、直接连接的键盘、

2026-01-310 阅读量

目录 一、UdpServer.hpp 1、代码详细讲解:UDP服务器实现 1. 头文件和预处理指令 2. 包含的头文件 3. 类型别名和常量定义 4. Ud

2026-01-310 阅读量

本文还有配套的精品资源,点击获取 简介:本文深入探讨C#中的Socket编程,包括Socket概念、服务器创建、多客户端处理、客户