最新资讯

  • 最新资讯了解最新公司动态及行业资讯

2026-02-012 阅读量

Nezha Monitoring服务器标签管理终极指南:分类与筛选高级技巧 【免费下载链接】nezha :trollface: Self-hosted, lightweight

2026-02-012 阅读量

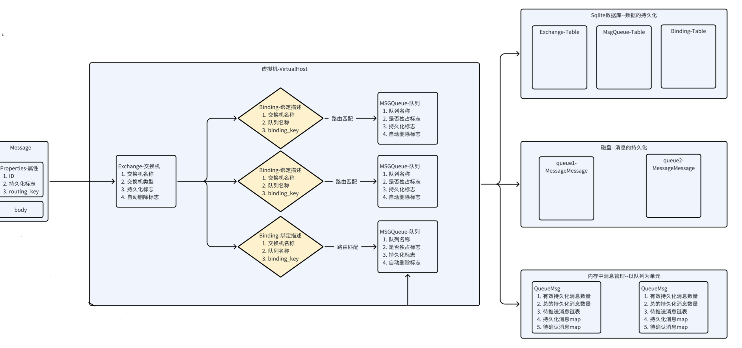
项目git链接:mq/mqdemo/muduo/protobuf/protobuf_client.cpp · 耀空/项目mq - 码云 - 开源中国 使用技术简介: 开发主语言:

2026-02-012 阅读量

🙊作者简介:多年一线开发工作经验,原创团队,分享技术代码帮助学生学习,独立完成自己的网站项目。 代码可以查看文章

2026-02-013 阅读量

FSMN VAD内存优化:4GB低配服务器稳定运行实测指南 1. 背景与挑战 随着语音识别、会议转录、电话质检等应用的普及,语音活动检测

2026-02-013 阅读量

一、Socket编程概述:网络通信的桥梁Socket(套接字)是网络通信的端点,它提供了不同主机间进程通信的接口。在Linux系统中,So

2026-02-013 阅读量

EOM(Enterprise Operating Model企业经营模型)的意义(之一)--SMP(软件制作平台)语言基础知识之四十八 建立EOM(Enterprise

2026-02-013 阅读量

缓存机制实战:提升移动端App首页加载效率与数据库性能引言在移动互联网高速发展的今天,移动端App的首页加载效率直接关系到

2026-02-013 阅读量

在 Linux 运维中,很多场景需要 “定时执行任务”:比如每天凌晨备份数据、每小时同步服务器时间、每周清理日志文件…… 如果手

2026-02-013 阅读量

一、AAA认证架构 理解AAA基本概念与架构先介绍: AAA是什么(认证、授权、计费)重点理解: 为什么需要AAA?它的三大功能分别