最新资讯

  • 最新资讯了解最新公司动态及行业资讯

2026-01-281 阅读量

参考: 参考1、 10分钟学会Docker的安装和使用_docker安装-CSDN博客 参考2、 【完全解决】Docker安装完成运行hello-world镜像失

2026-01-281 阅读量

PVE一键脚本终极指南:快速搭建虚拟化NAT服务器 【免费下载链接】pve PVE相关的各种一键脚本(Various one-click scripts rela

2026-01-281 阅读量

前言今天带来一期最全的PowerBI报表服务器企业级部署教程,只需要根据教程的步骤,都能够完整部署PowerBI报表服务器。环境要求安

2026-01-281 阅读量

在现代数据中心和服务器运维中,BMC(Baseboard Management Controller,基板管理控制器)是保障服务器 “全生命周期可管理” 的

2026-01-281 阅读量

本篇文章将详细记录我在CentOS 7虚拟机上使用Docker搭建IPsec VPN服务器的全过程。通过本教程,您将了解从环境准备、安装配置到

2026-01-281 阅读量

本文将介绍如下内容: 一、安装前环境配置与检查二、NVIDIA驱动安装(两种方法选一种即可)三、NVIDIA Fabric Manager部署四

2026-01-281 阅读量

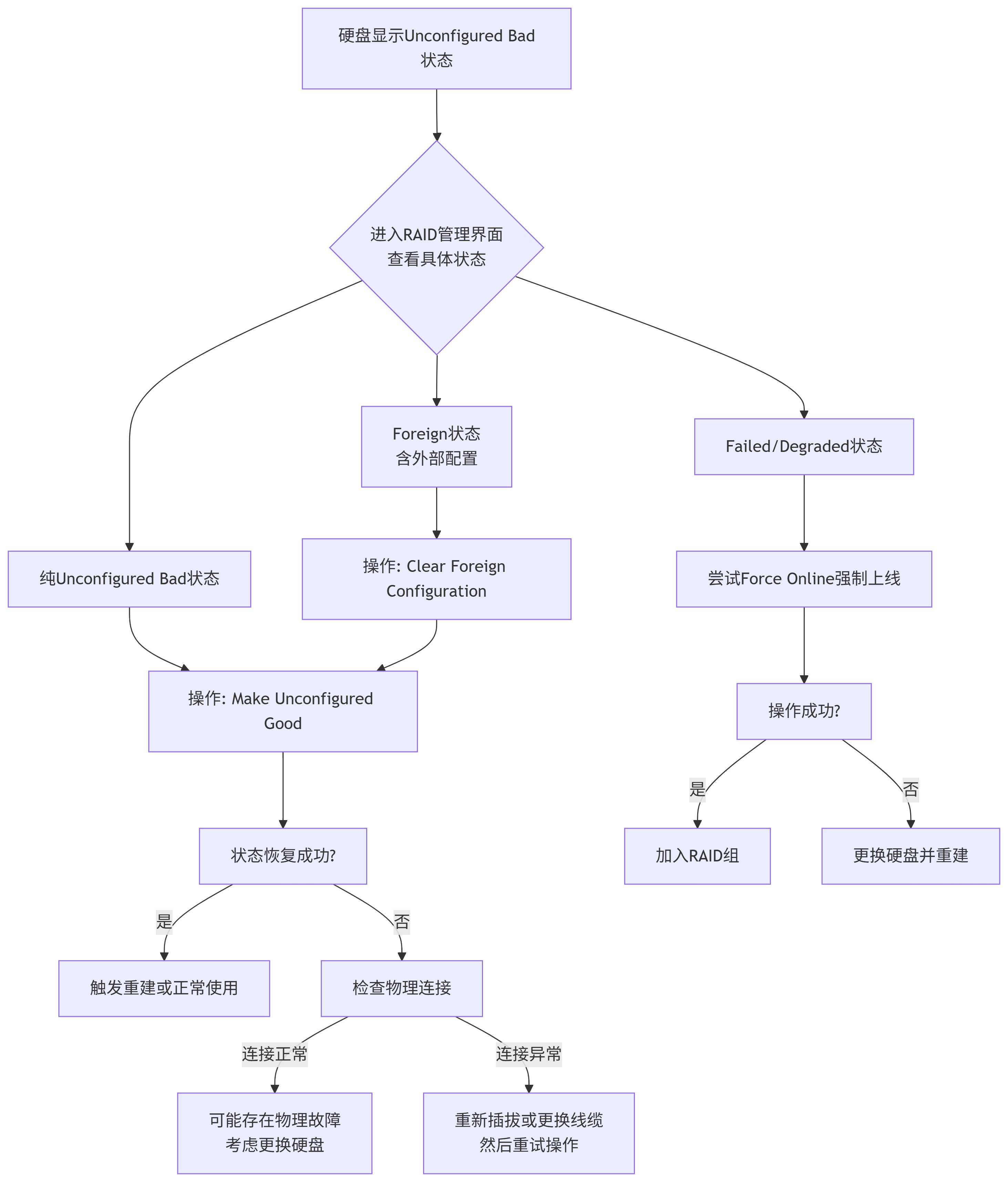
???? 硬盘状态诊断与解决路径 1️⃣ “Unconfigured Bad”状态的含义 当你的服务器硬盘显示"Unconfigured Bad"状态时,这通常表

2026-01-281 阅读量

关于C++集群聊天服务器,第一步:先用 muduo 网络库写一个非常简单的“回显聊天服务器”,其他功能后面再一步一步添加实现。

2026-01-281 阅读量

快速体验 打开 InsCode(快马)平台 https://www.inscode.net输入框内输入如下内容: 制作一个交互式RustDesk安装向导网页应用。功