最新资讯

  • C++基于protobuf实现仿RabbitMQ消息队列---服务器模块认识2

C++基于protobuf实现仿RabbitMQ消息队列---服务器模块认识2

2026-02-02 05:00:24 栏目:最新资讯 4 阅读

 项目git链接:mq/mqdemo/muduo/protobuf/protobuf_client.cpp · 耀空/项目mq - 码云 - 开源中国

使用技术简介:

开发主语言:C++

序列化框架:Protobuf 二进制序列化

网络通信:自定义应用层协议 + muduo 库(对 tcp 长连接的封装、并且使用 epoll 的事件驱动模式,实现高并发服务器与客户端)

源数据信息数据库: SQLite3

单元测试框架: Gtest

  • 首先,我们要知道我们这个项目是如何运行的,然后才能划分不同的模块进行编写;根据上一篇项目设计中我们就可以知道了具体要分为哪几个模块;现在要把他们设计出,还要知道它们的功能有那些,要管理什么资源,模块之间的连续;这样之后就可以在server.hpp直接把他们整合到一起;
  • 当然每个模块写完之后都有进行测试,这里使用gtest的功能;所有测试见:mq/mqtest · 耀空/项目mq - 码云 - 开源中国

队列消息

认识:

因为消息数据需要在网络中进行传输,因此消息的类型定义使用 protobuf 进行,因为 protobuf 中自带了序列化和反序列化功能,因此操作起来会简便一些。

注意:

消息的存储并没有使用数据库,因为消息长度通常不定,且有些消息可能会非常庞大,因此并不适合存储在数据库中,因此我们的处理方式(包括 RabbitMQ)是直接将消息存储在文件中进行管理(sqlite),而内存中管理的消息只需要记录好自己在文件中的所在位置和长度即可。

消息的结构如下:


以队列为单元进行管理

为了便于管理,消息管理以队列为单元进行管理,因此每个队列都会有自己独立的数 据存储文件;当然也可以信道为单元进行管理;(这个项目是以队列为单元进行管理

区别就是

  • 以信道为单元:一个信道关闭的时候所以关联的消费者都要删除;
  • 以队列为单元:一个队列收到一个消息,需要找到订阅了队列消息的消费者进行消息推送

消息数据管理

消息数据管理(mq_msg.proto)

因为消息数据需要在网络中进行传输,因此消息的类型定义使用 protobuf 进行,因为 protobuf 中自带了序列化和反序列化功能,因此操作起来会简便一些。

所以要先在protobuf定义 消息属性;

消息信息

  • 消息属性:
    • ID: 消息的唯一标识
    • 持久化标志:表示是否对消息进行持久化(还取决于队列的持久化标志)
    • routing_key: 决定了当前消息要发布的队列(消息发布到交换机后,根据绑定队列的 binding_key 决定是否发布到指定队列)
  • 消息主体:消息内容
  • 有效标志

--- 以下是服务端为了管理所添加的信息

  • 存储偏移量:消息以队列为单元存储在文件中,这个偏移量,是当前消息相对于文件起始位置的偏移量
  • 消息长度:从偏移量位置取出指定长度的消息(解决粘包问题)是否
  • 有效标志:标识当前消息是否已经被删除(删除一条消息,并不会每次直接将后边的数据拷贝到前边,而只是重置了标志,当一个文件中,有效消息占据总消息比例不到 50%,且数据量超过 2000,则进行垃圾回收,重新整理文件数据...

最好还是参考代码看;

代码见

消息数据内容管理代码https://gitee.com/yaokong123/project-mq/blob/master/mq/mqcommon/mq_msg.proto

消息的管理

管理方式:以队列为单元进行管理(因为消息的所有操作都是以队列为单元的)

上面都已经说明了

管理的数据:

  1. 消息链表:保存所有的待推送消息
  2. 待确认消息 hash:消息推送给客户端后,会等待客户端进行消息确认,收到确认后,才会真正删除消息
  3. 持久化消息 hash:假设消息都会进行持久化存储,操作过程中会存在垃圾回收操作,但是垃圾回收会改变消息的存储位置。但是内存中的消息也会存储消息的实际存储位置,垃圾回收后就不一致了因此每次垃圾回收后,都需要用新的位置,去更新持久化消息的信息垃圾回收:将有效消息读取出来,然后重新截断文件,将消息连续写入文件中(文件中都是有效消息)
  4. 持久化的有效消息数量
  5. 持久化的总的消息数量:决定了什么时候进行垃圾回收。
  6. 持久化数据管理句柄

管理操作:

  1. 向队列新增消息
  2. 获取队首消息:获取消息后,就会将消息从待推送消息链表删除(不再是待发送消息,而是待确认消息),加入到待确认消息中
  3. 对消息进行确认:从待确认消息中移除消息,并进行持久化数据的删除
  4. 恢复队列历史消息:主要是在构造函数中进行(只有在重启的时候才会进行)
  5. 垃圾回收(消息持久化子模块完成):持久化文件中有效消息比例小于 50%,且总消息数量超过 200 进行垃圾回收。
  6. 删除队列相关消息文件:当一个队列被删除了,那它的消息也就没有存在的意义了。

代码见:

mq/mqsever/mq_message.hpp · 耀空/项目mq - 码云 - 开源中国https://gitee.com/yaokong123/project-mq/blob/master/mq/mqsever/mq_message.hpp


队列消息管理

管理的数据:

这不必多说

  1. 持久化管理队列消息的路径
  2. 队列消息局部与其名称的映射

管理的操作

  1. 初始化队列消息结构:初始化新建队列的消息管理结构,并创建消息存储文件
  2. 移除队列消息结构:删除队列的消息管理结构,以及消息存储文件
  3. 向队列新增消息:向指定队列新增消息
  4. 对队列消息进行确认:确认指定队列待确认消息(删除)
  5. 获取指定队列队首消息:按序获得消息,让消息得以有序消费
  6. 获得指定队列的消息数量;

代码见:

MessageManager类,队列消息管理https://gitee.com/yaokong123/project-mq/blob/master/mq/mqsever/mq_message.hpp


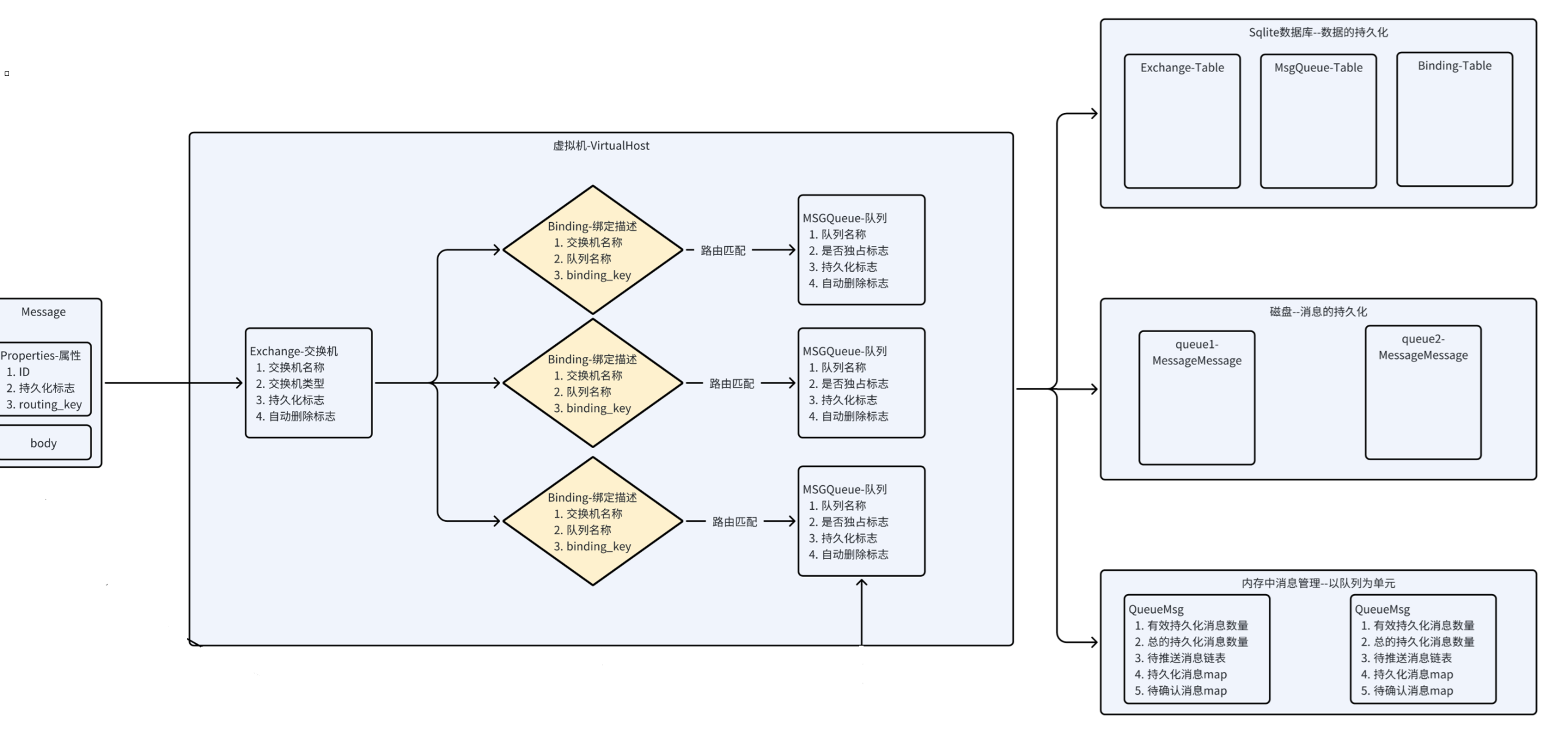
虚拟机管理

(VirtualHost)

虚拟机模块是对上述交换机 + 队列 + 绑定 + 消息 的整合,并基于数据之间的关联关系进行联合操作

流程图:

从这个broker服务器的简单流程图,数据在这三大模块之间应该是如何有联系的;

要管理的数据:

就是要整合的模块的数据管理句柄

  1. 交换机数据管理句柄
  2. 队列数据管理句柄
  3. 绑定信息数据管理句柄
  4. 消息数据管理句柄

要管理的操作:

  1. 声明 / 删除交换机:在删除交换机的时候要删除相关的绑定信息
  2. 声明 / 删除队列:在删除队列的时候,要删除相关的绑定信息以及消息数据
  3. 队列的绑定 / 解除绑定:绑定的时候,必须交换机和队列是存在的
  4. 获取指定队列的消息
  5. 对指定队列的指定消息进行确认
  6. 获取交换机相关的所有绑定信息:一条消息要发布给指定交换机的时候,交换机获取所有绑定信息,来确定消息要发布到哪个队列

代码见:

mq/mqsever/mq_host.hpp · 耀空/项目mq - 码云 - 开源中国https://gitee.com/yaokong123/project-mq/blob/master/mq/mqsever/mq_host.hpp

路由匹配模块

认识

客户端将消息发布到指定的交换机,交换机这时候要考虑这条数据该放入到哪些与自 己绑定的队列中,而这个考量是通过交换机类型以及匹配规则来决定的

路由匹配模块:决定了一条消息是否能够发布到指定的队

在每个队列跟交换机的绑定信息中,都有一个 binding_key:这是队列发布的匹配规则

在每条要发布的消息中,都有一个 routing_key:是消息的发布规则

要实现的交换机有三种交换类型:直接,广播,主题

  • 广播:直接将消息发布给交换机的所有绑定队列
  • 直接:routing_key 与 binding_key 完全一致则匹配成功
  • 主题:binding_key 中是匹配规则 news.music.#,routing_key 是消息规则 news.music.pop,匹配成功才能发布

路由匹配模块本质上来说,没有要管理的数据,只有向外提供的路由匹配操作:

  1. 提供一个判断 routing_key 与 binding_key 是否能够匹配成功的接口               
  2. 判断 routing_key 是否符合规定:格式约定:只能由 数字,字母,_ . 构成
  3. 判断 binding_key 是否符合规定:格式越是:只能由 数字,字母,_ . # * 构成

广播,直接交换类型很容易实现,主题如何实现呢?

主题如何实现呢?

这其实就是一个算法题,

定义一个二维数组来标记每次匹配的结果,通过最终数组末尾位置的结果来查看是否 整体匹配成功

这个是一个动态规划

具体思路就是:使用 routing_key 中的每个单词,与 binding_key 中的单词进行逐个匹配,根据匹配结果来标记数组内容,最终以数组中的末尾标记来确定是否匹配成功。

  • dp[i][j] 表示routing_key第i个单词与binding_key第j个单词 是否匹配
  • 对于一般的单词,这个动态规划是否能继续和 上组个单词匹配的结果有关,也就是dp[i][j] = dp[i-1][j-1]
  • 对于#通配符的特殊,是否能继续,不仅和[i-1][j-1]有关系,还和[i][j-1]有关系,如图
  • 动态规划的初始化:第0组的第一个因该是1,一定是能传承到下一组匹配的;

binding_key = "#.aaa"; routing_key = "aaa"

可以按照这个思路自己匹配一次,下图是一个例子;

具体代码见:

mq/mqsever/mq_route.hpp · 耀空/项目mq - 码云 - 开源中国https://gitee.com/yaokong123/project-mq/blob/master/mq/mqsever/mq_route.hpp

本文地址:https://www.yitenyun.com/4852.html

搜索文章

Tags

#ios面试 #ios弱网 #断点续传 #ios开发 #objective-c #ios #ios缓存 #服务器 #python #pip #conda #远程工作 #人工智能 #微信 #kubernetes #笔记 #平面 #容器 #linux #学习方法 香港站群服务器 多IP服务器 香港站群 站群服务器 #Trae #IDE #AI 原生集成开发环境 #Trae AI #运维 #分阶段策略 #模型协议 #学习 #华为云 #部署上线 #动静分离 #Nginx #新人首发 #docker #银河麒麟高级服务器操作系统安装 #银河麒麟高级服务器V11配置 #设置基础软件仓库时出错 #银河麒高级服务器系统的实操教程 #生产级部署银河麒麟服务系统教程 #Linux系统的快速上手教程 #物联网 #websocket #harmonyos #鸿蒙PC #github #git #科技 #深度学习 #自然语言处理 #神经网络 #gemini #gemini国内访问 #gemini api #gemini中转搭建 #Cloudflare #hadoop #hbase #hive #zookeeper #spark #kafka #flink #进程控制 #开源 #大数据 #职场和发展 #程序员创富 #ARM服务器 # GLM-4.6V # 多模态推理 #fastapi #html #css #Conda # 私有索引 # 包管理 #unity #c# #游戏引擎 #经验分享 #安卓 #低代码 #爬虫 #音视频 #ci/cd #jenkins #gitlab #node.js #kylin #tcp/ip #网络 #qt #C++ #儿童书籍 #儿童诗歌 #童话故事 #经典好书 #儿童文学 #好书推荐 #经典文学作品 #内网穿透 #cpolar #开发语言 #云原生 #iventoy #VmWare #OpenEuler #langchain #数据库 #ssh #数信院生信服务器 #Rstudio #生信入门 #生信云服务器 #RTP over RTSP #RTP over TCP #RTSP服务器 #RTP #TCP发送RTP #后端 #MobaXterm #ubuntu #diskinfo # TensorFlow # 磁盘健康 #Harbor #vscode #mobaxterm #计算机视觉 #aws #云计算 #PyTorch #模型训练 #星图GPU #word #umeditor粘贴word #ueditor粘贴word #ueditor复制word #ueditor上传word图片 #arm #分布式 #华为 #自动化 #ansible #语言模型 #大模型 #ai #ai大模型 #agent #ide #区块链 #测试用例 #生活 #android #腾讯云 #sql #AIGC #agi #Reactor #java-ee #FTP服务器 #文心一言 #AI智能体 #flutter #http #项目 #高并发 #缓存 #前端 #nginx #serverless #Dell #PowerEdge620 #内存 #硬盘 #RAID5 #windows #企业开发 #ERP #项目实践 #.NET开发 #C#编程 #编程与数学 #飞牛nas #fnos #flask #pytorch #PyCharm # 远程调试 # YOLOFuse #网络协议 #c++ #鸿蒙 #java #jar #jmeter #功能测试 #软件测试 #自动化测试 #javascript #vue上传解决方案 #vue断点续传 #vue分片上传下载 #vue分块上传下载 #mysql #mcu #多个客户端访问 #IO多路复用 #回显服务器 #TCP相关API #centos #svn #AI编程 #pycharm #程序人生 #科研 #博士 #uni-app #小程序 #notepad++ #算法 #散列表 #哈希算法 #数据结构 #leetcode #安全 #数学建模 #2026年美赛C题代码 #2026年美赛 #架构 #内存治理 #django #iBMC #UltraISO #spring boot #es安装 #信息与通信 #课程设计 #牛客周赛 #golang #redis #dify #spring cloud #spring #vue.js #json #mvp #个人开发 #设计模式 #计算机网络 #游戏 #京东云 #性能优化 #蓝桥杯 #php #DeepSeek #服务器繁忙 #AI #rocketmq #Ubuntu服务器 #硬盘扩容 #命令行操作 #VMware #jetty #web #webdav #阻塞队列 #生产者消费者模型 #服务器崩坏原因 #jvm #数据仓库 #鸭科夫 #逃离鸭科夫 #鸭科夫联机 #鸭科夫异地联机 #开服 #矩阵 #线性代数 #AI运算 #向量 #LLM #vim #gcc #yum #mmap #nio #vllm #Streamlit #Qwen #本地部署 #AI聊天机器人 #openHiTLS #TLCP #DTLCP #密码学 #商用密码算法 #我的世界 #prometheus #ecmascript #elementui #开源软件 #web安全 #Ansible # 自动化部署 # VibeThinker #ffmpeg #udp #单片机 #stm32 #嵌入式硬件 #需求分析 #scala #测试工具 #压力测试 #钉钉 #机器人 #网络安全 #风控模型 #决策盲区 #阿里云 #AI论文写作工具 #学术论文创作 #论文效率提升 #MBA论文写作 #adb #信息可视化 #claude code #codex #code cli #ccusage #数据集 #Ascend #MindIE #ModelEngine #gpu算力 #DisM++ # 系统维护 #fabric #postgresql #rabbitmq #protobuf #设备驱动 #芯片资料 #网卡 #企业微信 #语音识别 #Android #Bluedroid #全能视频处理软件 #视频裁剪工具 #视频合并工具 #视频压缩工具 #视频字幕提取 #视频处理工具 #智能手机 #everything #机器学习 #智能路由器 #SSH反向隧道 # Miniconda # Jupyter远程访问 #SSH Agent Forwarding # PyTorch # 容器化 #c语言 #凤希AI伴侣 #microsoft #webrtc #chatgpt #DS随心转 #mcp #mcp server #AI实战 #大模型学习 #流程图 #论文阅读 #论文笔记 #毕业设计 #epoll #高级IO #电脑 #VS Code调试配置 #grafana #面试 #LoRA # RTX 3090 # lora-scripts #react.js #todesk #fiddler #ddos #asp.net大文件上传 #asp.net大文件上传下载 #asp.net大文件上传源码 #ASP.NET断点续传 #asp.net上传文件夹 #opencv #数据挖掘 #googlecloud #ping通服务器 #读不了内网数据库 #bug菌问答团队 #银河麒麟 #系统升级 #信创 #国产化 #debian #MCP #MCP服务器 #arm开发 #Modbus-TCP #svm #amdgpu #kfd #ROCm #asp.net #编辑器 #金融 #金融投资Agent #Agent #ida #1024程序员节 #里氏替换原则 #中间件 #幼儿园 #园长 #幼教 #研发管理 #禅道 #禅道云端部署 #深度优先 #DFS #RAID #RAID技术 #磁盘 #存储 #sizeof和strlen区别 #sizeof #strlen #计算数据类型字节数 #计算字符串长度 #正则 #正则表达式 #unity3d #服务器框架 #Fantasy #elasticsearch #transformer #AI写作 #iphone #生信 #架构师 #系统架构 #软考 #系统架构师 #java大文件上传 #java大文件秒传 #java大文件上传下载 #java文件传输解决方案 #守护进程 #复用 #screen #流量监控 #n8n #journalctl #openresty #lua #wordpress #雨云 #LobeChat #vLLM #GPU加速 #MC #RAG #全链路优化 #实战教程 #链表 #链表的销毁 #链表的排序 #链表倒置 #判断链表是否有环 #openlayers #bmap #tile #server #vue #Shiro #反序列化漏洞 #CVE-2016-4437 #Linux #TCP #线程 #线程池 #openEuler #Hadoop #客户端 #嵌入式 #DIY机器人工房 #运营 #nacos #银河麒麟aarch64 #uvicorn #uvloop #asgi #event #产品经理 #ui #团队开发 #墨刀 #figma #oracle #SA-PEKS # 关键词猜测攻击 # 盲签名 # 限速机制 #酒店客房管理系统 #毕设 #论文 #.net #大模型入门 #AI大模型 #homelab #Lattepanda #Jellyfin #Plex #Emby #Kodi #树莓派4b安装系统 #搜索引擎 #我的世界服务器搭建 #minecraft #TensorRT # Triton # 推理优化 #测试流程 #金融项目实战 #P2P #zabbix #信令服务器 #Janus #MediaSoup #智慧校园解决方案 #智慧校园一体化平台 #智慧校园选型 #智慧校园采购 #智慧校园软件 #智慧校园专项资金 #智慧校园定制开发 #时序数据库 #Jetty # CosyVoice3 # 嵌入式服务器 #YOLO #建筑缺陷 #红外 #Playbook #AI服务器 #simulink #matlab #HeyGem # 远程访问 # 服务器IP配置 #边缘计算 #MS #Materials #负载均衡 #Coze工作流 #AI Agent指挥官 #多智能体系统 #sqlserver #AB包 #apache #autosar #北京百思可瑞教育 #百思可瑞教育 #北京百思教育 #risc-v #vuejs #ms-swift # 一锤定音 # 大模型微调 #deepseek #eBPF #推荐算法 #tensorflow #cpp #SSH公钥认证 # 安全加固 #PowerBI #企业 #log #操作系统 #Qwen3-14B # 大模型部署 # 私有化AI #wsl #vp9 #screen 命令 #macos #驱动开发 #智能一卡通 #门禁一卡通 #梯控一卡通 #电梯一卡通 #消费一卡通 #一卡通 #考勤一卡通 #进程 #支付 #SMTP # 内容安全 # Qwen3Guard #数码相机 #SSH #X11转发 #Miniconda #fpga开发 #LVDS #高速ADC #DDR #改行学it #创业创新 #AI产品经理 #大模型开发 #求职招聘 #azure #ceph #重构 #tdengine #制造 #涛思数据 #蓝耘智算 #claude #目标检测 #数模美赛 #C语言 #ONLYOFFICE #MCP 服务器 #nas #tomcat #STUN # TURN # NAT穿透 #前端框架 #ssm #远程桌面 #远程控制 #若依 #quartz #框架 #银河麒麟操作系统 #openssh #华为交换机 #信创终端 #ssl #cursor #bash #进程创建与终止 #shell #振镜 #振镜焊接 #spine #ollama #llm #迁移重构 #数据安全 #漏洞 #代码迁移 #visual studio code #RustDesk #IndexTTS 2.0 #本地化部署 #信号处理 #tcpdump #embedding #esp32教程 #车辆排放 #模版 #函数 #类 #笔试 #版本控制 #Git入门 #开发工具 #代码托管 #Spring AI #STDIO协议 #Streamable-HTTP #McpTool注解 #服务器能力 #WEB #个人博客 #paddleocr #laravel #pencil #pencil.dev #设计 #嵌入式编译 #ccache #distcc #CPU利用率 #sqlite #流媒体 #NAS #飞牛NAS #监控 #NVR #EasyNVR #Triton # CUDA #selenium #数组 #目标跟踪 #ESXi #海外服务器安装宝塔面板 #几何学 #拓扑学 #SSH保活 #远程开发 #libosinfo #ComfyUI # 推理服务器 #YOLOv8 # 目标检测 # Docker镜像 #模拟退火算法 #pdf #虚拟机 #vue3 #人脸识别 #人脸核身 #活体检测 #身份认证与人脸对比 #H5 #微信公众号 #maven #1panel #vmware #微信小程序 #prompt #windows11 #系统修复 #yolov12 #研究生life #计算机 #文件传输 #电脑文件传输 #电脑传输文件 #电脑怎么传输文件到另一台电脑 #电脑传输文件到另一台电脑 #性能 #优化 #RAM #mongodb #5G #汇编 #mamba #typescript #npm #CFD #LangGraph #模型上下文协议 #MultiServerMCPC #load_mcp_tools #load_mcp_prompt #其他 #CMake #Make #C/C++ #Python # 高并发部署 #neo4j #NoSQL #SQL #vps #硬件工程 #RXT4090显卡 #RTX4090 #深度学习服务器 #硬件选型 #万悟 #联通元景 #智能体 #镜像 #idm #健身房预约系统 #健身房管理系统 #健身管理系统 #webpack #结构与算法 #Windows 更新 #学术写作辅助 #论文创作效率提升 #AI写论文实测 #intellij-idea #gateway #Comate #clickhouse #扩展屏应用开发 #android runtime #代理 #TLS协议 #HTTPS #漏洞修复 #运维安全 #私有化部署 #scrapy # IndexTTS 2.0 # 远程运维 #eclipse #servlet #Dify #ARM架构 #鲲鹏 #arm64 #天地图 #403 Forbidden #天地图403错误 #服务器403问题 #天地图API #部署报错 #CANN #wpf #串口服务器 #Modbus #MOXA #产品运营 #机器视觉 #6D位姿 #UOS #海光K100 #统信 #联机教程 #局域网联机 #局域网联机教程 #局域网游戏 #集成测试 #微服务 #说话人验证 #声纹识别 #CAM++ #硬件 #Fun-ASR # 语音识别 # WebUI #CUDA #select #昇腾300I DUO #cnn #PTP_1588 #gPTP #部署 #p2p #Windows #数据分析 #gitea #vnstat #c++20 #浏览器自动化 #python #网站 #截图工具 #批量处理图片 #图片格式转换 #图片裁剪 #程序员 #AutoDL #零售 #运维开发 #结构体 #TCP服务器 #开发实战 #SSH免密登录 #opc ua #opc # GLM-TTS # 数据安全 #Android16 #音频性能实战 #音频进阶 #API限流 # 频率限制 # 令牌桶算法 #上下文工程 #langgraph #意图识别 #黑群晖 #无U盘 #纯小白 #指针 #anaconda #虚拟环境 #SSH跳板机 # Python3.11 #东方仙盟 #Gunicorn #WSGI #Flask #并发模型 #容器化 #性能调优 #数据采集 #浏览器指纹 #蓝湖 #Axure原型发布 #平板 #交通物流 #智能硬件 #ip #ESP32 #传感器 #MicroPython #CTF #RK3576 #瑞芯微 #硬件设计 #SSE # AI翻译机 # 实时翻译 #edge #迭代器模式 #观察者模式 #r-tree #聊天小程序 #turn #ai编程 #微PE # GLM # 服务连通性 #无人机 #Deepoc #具身模型 #开发板 #未来 #llama #jupyter #ambari #单元测试 #大模型教程 #uv #uvx #uv pip #npx #Ruff #pytest #NFC #智能公交 #服务器计费 #FP-增长 #数据恢复 #视频恢复 #视频修复 #RAID5恢复 #流媒体服务器恢复 #大语言模型 #长文本处理 #GLM-4 #Triton推理 #muduo库 #交互 #UDP套接字编程 #UDP协议 #网络测试 #910B #昇腾 #Proxmox VE #虚拟化 #框架搭建 #mybatis #RSO #机器人操作系统 #glibc #Anaconda配置云虚拟环境 #MQTT协议 #Host #渗透测试 #SSRF #vivado license #GPU服务器 #8U #硬件架构 #NPU #html5 #idea #intellij idea #可信计算技术 #winscp #cosmic #音乐分类 #音频分析 #ViT模型 #Gradio应用 #鼠大侠网络验证系统源码 #whisper #集成学习 #https # 双因素认证 #状态模式 #游戏私服 #云服务器 #分类 #跨域 #发布上线后跨域报错 #请求接口跨域问题解决 #跨域请求代理配置 #request浏览器跨域 #rustdesk #游戏机 #连接数据库报错 #JumpServer #堡垒机 #LabVIEW知识 #LabVIEW程序 #LabVIEW功能 #labview #Docker #UDP的API使用 #处理器 #C# # REST API # GLM-4.6V-Flash-WEB #DNS #teamviewer #YOLOFuse # Base64编码 # 多模态检测 #C #视频去字幕 #flume #bootstrap #流量运营 #用户运营 #Socket网络编程 #SPA #单页应用 #web3.py #系统安全 #ipmitool #BMC #restful #ajax #麒麟OS #UDP #swagger #IndexTTS2 # 阿里云安骑士 # 木马查杀 #web server #请求处理流程 #pandas #matplotlib #SRS #直播 #milvus #springboot #知识库 #OPCUA #mariadb #firefox #策略模式 #rust #CLI #JavaScript #langgraph.json #chrome #双指针 #OSS #raid #raid阵列 #青少年编程 #政务 #Anything-LLM #IDC服务器 #算力一体机 #ai算力服务器 #SMP(软件制作平台) #EOM(企业经营模型) #应用系统 #自动驾驶 #powerbi #Clawdbot #个人助理 #数字员工 #JAVA #Java #Canal #tornado #电气工程 #PLC # 水冷服务器 # 风冷服务器 #database #rdp #能源 #源码 #闲置物品交易系统 #reactjs #web3 #IPv6 #翻译 #开源工具 #AI技术 #elk #esp32 arduino #前端开发 #HistoryServer #Spark #YARN #jobhistory #ZooKeeper #ZooKeeper面试题 #面试宝典 #深入解析 #大模型部署 #mindie #大模型推理 #自由表达演说平台 #演说 #nfs #iscsi #业界资讯 #n8n解惑 #内存接口 # 澜起科技 # 服务器主板 #贪心算法 #文件管理 #文件服务器 #国产开源制品管理工具 #Hadess #一文上手 # 显卡驱动备份 #kong #Kong Audio #Kong Audio3 #KongAudio3 #空音3 #空音 #中国民乐 #范式 #简单数论 #埃氏筛法 #Karalon #AI Test #x86_64 #数字人系统 #ICPC #eureka #scanf #printf #getchar #putchar #cin #cout #广播 #组播 #并发服务器 #ET模式 #非阻塞 #高并发服务器 #rtsp #转发 #多模态 #微调 #超参 #LLamafactory #企业存储 #RustFS #对象存储 #高可用 #三维 #3D #三维重建 #土地承包延包 #领码SPARK #aPaaS+iPaaS #数字化转型 #智能审核 #档案数字化 #农产品物流管理 #物流管理系统 #农产品物流系统 #农产品物流 #xss #VMware Workstation16 #服务器操作系统 #IntelliJ IDEA #Spring Boot #Llama-Factory # 大模型推理 #考研 #log4j #CVE-2025-61686 #路径遍历高危漏洞 #ShaderGraph #图形 #排序算法 #jdk #排序 #Linux多线程 #2026AI元年 #年度趋势 #国产PLM #瑞华丽PLM #瑞华丽 #PLM #CSDN # 代理转发 # 跳板机 #aiohttp #asyncio #异步 #echarts #软件 #本地生活 #电商系统 #商城 # 服务器IP # 端口7860 #区间dp #二进制枚举 #图论 #.netcore #L2C #勒让德到切比雪夫 #web服务器 #多线程 #性能调优策略 #双锁实现细节 #动态分配节点内存 #markdown #建站 # 公钥认证 # 模型微调 #游戏美术 #技术美术 #游戏策划 #游戏程序 #用户体验 # GPU租赁 # 自建服务器 #VibeVoice # 语音合成 # 云服务器 #ue5 #遛狗 #MinIO服务器启动与配置详解 #Zabbix #CosyVoice3 #语音合成 #SSH复用 # 远程开发 #FASTMCP #插入排序 #磁盘配额 #存储管理 #形考作业 #国家开放大学 #系统运维 #自动化运维 #DHCP #Chat平台 #C++ UA Server #SDK #跨平台开发 #Go并发 #高并发架构 #Goroutine #系统设计 #Tracker 服务器 #响应最快 #torrent 下载 #2026年 #Aria2 可用 #迅雷可用 #BT工具通用 #net core #kestrel #web-server #asp.net-core #nvidia # ProxyJump #GATT服务器 #蓝牙低功耗 #TFTP #NSP #下一状态预测 #aigc #软件工程 #注入漏洞 #EMC存储 #存储维护 #NetApp存储 # ControlMaster #海外短剧 #海外短剧app开发 #海外短剧系统开发 #短剧APP #短剧APP开发 #短剧系统开发 #海外短剧项目 #safari #kmeans #聚类 #数字孪生 #三维可视化 #memory mcp #Cursor #WinDbg #Windows调试 #内存转储分析 #asp.net上传大文件 #随机森林 #编程 #c++高并发 #百万并发 #Termux #Samba #经济学 #SSH别名 #cascadeur #设计师 #信创国产化 #达梦数据库 # 远程连接 #计组 #数电 #Node.js #漏洞检测 #CVE-2025-27210 #导航网 #uip #Buck #NVIDIA #算力 #交错并联 #DGX #OBC #GPU ##租显卡 #攻防演练 #Java web #红队 #进程等待 #wait #waitpid #Xshell #Finalshell #生物信息学 #组学 #全文检索 #TTS私有化 # IndexTTS # 音色克隆 #统信UOS #win10 #qemu #GB28181 #SIP信令 #SpringBoot #视频监控 #WT-2026-0001 #QVD-2026-4572 #smartermail #可撤销IBE #服务器辅助 #私钥更新 #安全性证明 #双线性Diffie-Hellman #系统管理 #服务 #ngrok #视觉检测 #visual studio #H5网页 #网页白屏 #H5页面空白 #资源加载问题 #打包部署后网页打不开 #HBuilderX #3d #A2A #GenAI #screen命令 #VMWare Tool #twitter #黑客技术 #网安应急响应 #管道Pipe #system V #心理健康服务平台 #心理健康系统 #心理服务平台 #心理健康小程序 # IP配置 # 0.0.0.0 #iot #智能家居 #插件 #Nacos #gRPC #注册中心 #Rust #Tokio #异步编程 #系统编程 #Pin #http服务器 #win11 #源代码管理 #服务器解析漏洞 #线性回归 #c # 高并发 #智慧城市 #SAP #ebs #metaerp #oracle ebs #DAG #galeweather.cn #高精度天气预报数据 #光伏功率预测 #风电功率预测 #高精度气象 #AI-native #dba #国产化OS #实时音视频 #贴图 #材质 #SSH跳转 #勒索病毒 #勒索软件 #加密算法 #.bixi勒索病毒 #数据加密 #超算服务器 #高性能计算 #仿真分析工作站 #go # GPU集群 #ASR #SenseVoice #知识 #CVE-2025-68143 #CVE-2025-68144 #CVE-2025-68145 #网路编程 #JT/T808 #车联网 #车载终端 #模拟器 #仿真器 #开发测试 #weston #x11 #x11显示服务器 #计算几何 #斜率 #方向归一化 #叉积 #samba #论文复现 # 批量管理 #openclaw #hibernate #AITechLab #cpp-python #CUDA版本 #memcache #大剑师 #nodejs面试题 #JNI #CPU #C2000 #TI #实时控制MCU #AI服务器电源 #测评 #CCE #Dify-LLM #Flexus # 树莓派 # ARM架构 # 数字人系统 # 远程部署 #ARM64 # DDColor # ComfyUI #ranger #MySQL8.0 #Ubuntu #ESP32编译服务器 #Ping #DNS域名解析 #媒体 #连锁药店 #连锁店 #abtest #Discord机器人 #云部署 #程序那些事 #分布式数据库 #集中式数据库 #业务需求 #选型误 # keep-alive # Connection refused #智能体来了 #智能体对传统行业冲击 #行业转型 #AI赋能 #Fluentd #Sonic #日志采集 #面向对象 #TRO #TRO侵权 #TRO和解 #运维工具 #领域驱动 #clamav #移动端h5网页 #调用浏览器摄像头并拍照 #开启摄像头权限 #拍照后查看与上传服务器端 #摄像头黑屏打不开问题 #服务器IO模型 #非阻塞轮询模型 #多任务并发模型 #异步信号模型 #多路复用模型 #chat # 黑屏模式 # TTS服务器 #YOLO26 #muduo #TcpServer #accept #命令模式 #dubbo #文生视频 #CogVideoX #AI部署 #文件IO #输入输出流 #零代码平台 #AI开发 #图像处理 #yolo #postman #LangFlow # 轻量化镜像 # 边缘计算 #环境搭建 # 大模型 # 模型训练 #duckdb #pve #WinSCP 下载安装教程 #SFTP #FTP工具 #服务器文件传输 #excel #copilot #高品质会员管理系统 #收银系统 #同城配送 #最好用的电商系统 #最好用的系统 #推荐的前十系统 #JAVA PHP 小程序 #硬盘克隆 #DiskGenius #企业级存储 #网络设备 #ipv6 #Smokeping #大模型应用 #API调用 #PyInstaller打包运行 #服务端部署 #手机h5网页浏览器 #安卓app #苹果ios APP #手机电脑开启摄像头并排查 #语音生成 #TTS #IO #逻辑回归 #cesium #可视化 #zotero #WebDAV #同步失败 #代理模式 #工具集 # 硬件配置 #ArkUI #ArkTS #鸿蒙开发 #Langchain-Chatchat # 国产化服务器 # 信创 #欧拉 #项目申报系统 #项目申报管理 #项目申报 #企业项目申报 #puppeteer #麒麟 #KMS #slmgr # 自动化运维 #宝塔面板部署RustDesk #RustDesk远程控制手机 #手机远程控制 #VoxCPM-1.5-TTS # 云端GPU # PyCharm宕机 #儿童AI #图像生成 #pjsip #AI生成 # outputs目录 # 自动化 #长文本理解 #glm-4 #推理部署 #POC #问答 #交付 #动态规划 #Aluminium #Google #xlwings #Excel #编程助手 #因果学习 #Minecraft #Minecraft服务器 #PaperMC #我的世界服务器 #EN4FE #tcp/ip #网络 #计算机毕业设计 #程序定制 #毕设代做 #课设 #React安全 #漏洞分析 #Next.js #小艺 #搜索 #高仿永硕E盘的个人网盘系统源码 #VPS #搭建 #工程实践 #递归 #线性dp #就业 #gpu #nvcc #cuda #webgl #支持向量机 #图像识别 #SQL注入主机 #音诺ai翻译机 #AI翻译机 # Ampere Altra Max #Java程序员 #Java面试 #后端开发 #Spring源码 #Spring #Coturn #TURN #sklearn #国产操作系统 #V11 #kylinos #文本生成 #CPU推理 #KMS激活 #模块 #gpt #API #VSCode # SSH #wps #群晖 #音乐 #SMARC #ARM #poll #xml #junit #ThingsBoard MCP # 智能运维 # 性能瓶颈分析 #人形机器人 #人机交互 #空间计算 #原型模式 #devops #戴尔服务器 #戴尔730 #装系统 #blender #warp # 服务器IP访问 # 端口映射 #DDD #tdd #大学生 #大作业 #门禁 #梯控 #智能梯控 #电梯 #电梯运力 #电梯门禁 #bug #实体经济 #商业模式 #软件开发 #数智红包 #商业变革 #创业干货 #挖漏洞 #攻击溯源 #HBA卡 #RAID卡 #数据访问 #题解 #图 #dijkstra #迪杰斯特拉 #bond #服务器链路聚合 #网卡绑定 # GPU服务器 # tmux #程序开发 #程序设计 #Prometheus #日志分析 #交换机 #三层交换机 #高斯溅射 #lucene #Puppet # IndexTTS2 # TTS #性能测试 #LoadRunner #mssql #智能制造 #供应链管理 #工业工程 #库存管理 #云开发 #树莓派 #N8N #个人电脑 #AI智能棋盘 #Rock Pi S #MC群组服务器 #RK3588 #RK3588J #评估板 #核心板 #嵌入式开发 #b树 # Qwen3Guard-Gen-8B #工厂模式 #漏洞挖掘 #windbg分析蓝屏教程 #unix #CS2 #debian13 #le audio #蓝牙 #低功耗音频 #通信 #连接 #BoringSSL #OpenManage #AI视频创作系统 #AI视频创作 #AI创作系统 #AI视频生成 #AI工具 #AI创作工具 # 权限修复 #ICE #AI+ #coze #AI入门 # ARM服务器 # 鲲鹏 #http头信息 #k8s #resnet50 #分类识别训练 #PyTorch 特性 #动态计算图 #张量(Tensor) #自动求导Autograd #GPU 加速 #生态系统与社区支持 #与其他框架的对比 #安全架构 #温湿度监控 #WhatsApp通知 #IoT #MySQL # HiChatBox # 离线AI #Spire.Office #隐私合规 #网络安全保险 #法律风险 #风险管理 #React #Next #CVE-2025-55182 #RSC #Kylin-Server #服务器安装 #静脉曲张 #腿部健康 #短剧 #短剧小程序 #短剧系统 #微剧 #nosql #快递盒检测检测系统 #汽车 #文件上传漏洞 #FL Studio #FLStudio #FL Studio2025 #FL Studio2026 #FL Studio25 #FL Studio26 #水果软件 #视频 #vncdotool #链接VNC服务器 #如何隐藏光标 #FaceFusion # Token调度 # 显存优化 #WRF #WRFDA #公共MQTT服务器 #HarmonyOS #机器人学习 #超时设置 #客户端/服务器 #网络编程 #挖矿 #Linux病毒 #FHSS #CNAS #CMA #程序文件 #RPA #影刀RPA #AI办公 #wireshark #网络安全大赛 #nodejs #视觉理解 #Moondream2 #多模态AI #云服务器选购 #Saas #outlook #错误代码2603 #无网络连接 #2603 #算力建设 #路由器 #跳槽 #CS336 #Assignment #Experiments #TinyStories #Ablation #华为od #华为机试 #具身智能 #react native #SSH密钥 #练习 #基础练习 #循环 #九九乘法表 #计算机实现 #CA证书 #dynadot #域名 #ETL管道 #向量存储 #数据预处理 #DocumentReader #Gateway #认证服务器集成详解 #esb接口 #走处理类报异常 #服务器开启 TLS v1.2 #IISCrypto 使用教程 #TLS 协议配置 #IIS 安全设置 #服务器运维工具 #uniapp #合法域名校验出错 #服务器域名配置不生效 #request域名配置 #已经配置好了但还是报错 #uniapp微信小程序 #lvs #mtgsig #美团医药 #美团医药mtgsig #美团医药mtgsig1.2 #星际航行 #smtp #smtp服务器 #PHP #银河麒麟部署 #银河麒麟部署文档 #银河麒麟linux #银河麒麟linux部署教程 #声源定位 #MUSIC #agentic bi #fs7TF #ARMv8 #内存模型 #内存屏障 #证书 #后端框架 #娱乐 #敏捷流程 #Keycloak #Quarkus #AI编程需求分析 #AI赋能盾构隧道巡检 #开启基建安全新篇章 #以注意力为核心 #YOLOv12 #AI隧道盾构场景 #盾构管壁缺陷病害异常检测预警 #隧道病害缺陷检测 #MCP服务器注解 #异步支持 #方法筛选 #声明式编程 #自动筛选机制 #AI 推理 #NV #npu #ServBay #canvas层级太高 #canvas遮挡问题 #盖住其他元素 #苹果ios手机 #安卓手机 #调整画布层级 #学术生涯规划 #CCF目录 #基金申请 #职称评定 #论文发表 #科研评价 #顶会顶刊 #sentinel # 网络延迟 #节日 #Kuikly #openharmony #远程软件 #YOLO11 # OTA升级 # 黄山派 #内网 #ansys #ansys问题解决办法 #网络攻击模型 #pyqt #r语言 #基础语法 #标识符 #常量与变量 #数据类型 #运算符与表达式 #地理 #遥感 #代理服务器 #taro #Claude #雨云服务器 #教程 #MCSM面板 #Apple AI #Apple 人工智能 #FoundationModel #Summarize #SwiftUI #Linly-Talker # 数字人 # 服务器稳定性 #STDIO传输 #SSE传输 #WebMVC #WebFlux #工作 #主板 #总体设计 #电源树 #框图 #sql注入 #Archcraft #入侵 #日志排查 #传统行业 # 服务器配置 # GPU #工业级串口服务器 #串口转以太网 #串口设备联网通讯模块 #串口服务器选型 #appche #gnu #glances #人大金仓 #Kingbase #电子电气架构 #系统工程与系统架构的内涵 #Routine #Spring AOP #工程设计 #预混 #扩散 #燃烧知识 #层流 #湍流 #百度 #ueditor导入word #租显卡 #训练推理 #量子计算 # 批量部署 #多进程 #python技巧 # 键鼠锁定 #opc模拟服务器 #远程连接 #服务器线程 # SSL通信 # 动态结构体 #RWK35xx #语音流 #实时传输 #node #报表制作 #职场 #数据可视化 #用数据讲故事 #composer #symfony #java-zookeeper #coffeescript #参数估计 #矩估计 #概率论 #寄存器 #LE Audio #BAP #numpy #麦克风权限 #访问麦克风并录制音频 #麦克风录制音频后在线播放 #用户拒绝访问麦克风权限怎么办 #uniapp 安卓 苹果ios #将音频保存本地或上传服务器 # child_process #Syslog #系统日志 #日志监控 #Autodl私有云 #深度服务器配置 #可再生能源 #绿色算力 #风电 #scikit-learn #安全威胁分析 #人脸识别sdk #视频编解码 #仙盟创梦IDE #个性化推荐 #BERT模型 #GLM-4.6V-Flash-WEB # AI视觉 # 本地部署 #stl #IIS Crypto #语义搜索 #嵌入模型 #Qwen3 #AI推理 #AI应用编程 #dlms #dlms协议 #逻辑设备 #逻辑设置间权限 #决策树 #sglang #Qwen3-VL # 服务状态监控 # 视觉语言模型 #AI Agent #开发者工具 #边缘AI # Kontron # SMARC-sAMX8 #okhttp #隐函数 #常微分方程 #偏微分方程 #线性微分方程 #线性方程组 #非线性方程组 #复变函数 #计算机外设 #UDP服务器 #recvfrom函数 #remote-ssh # 服务器迁移 # 回滚方案 #开关电源 #热敏电阻 #PTC热敏电阻 #健康医疗 #高考 #思爱普 #SAP S/4HANA #ABAP #NetWeaver #claude-code #高精度农业气象 #AI应用 #Ward #Beidou #北斗 #SSR #WAN2.2 #4U8卡 AI 服务器 ##AI 服务器选型指南 #GPU 互联 #GPU算力 #日志模块 #dash #信息安全 #信息收集 #统信操作系统 #I/O模型 #并发 #水平触发、边缘触发 #多路复用 # AI部署 #材料工程 #智能电视 #VMware创建虚拟机 #远程更新 #缓存更新 #多指令适配 #物料关联计划 #idc #DooTask #防毒面罩 #防尘面罩 #数据报系统 #m3u8 #HLS #移动端H5网页 #APP安卓苹果ios #监控画面 直播视频流 #UEFI #BIOS #Legacy BIOS #效率神器 #办公技巧 #自动化工具 #Windows技巧 #打工人必备 #Socket #身体实验室 #健康认知重构 #系统思维 #微行动 #NEAT效应 #亚健康自救 #ICT人 #旅游 #KMS 激活 #密码 #云计算运维 #nmodbus4类库使用教程 #晶振 #docker-compose #Cpolar #国庆假期 #服务器告警 #dreamweaver #夏天云 #夏天云数据 #hdfs #华为od机试 #华为od机考 #华为od最新上机考试题库 #华为OD题库 #华为OD机试双机位C卷 #od机考题库 #IFix #运维 #Python3.11 #gerrit #银河麒麟服务器系统 # 环境迁移 #xshell #host key #clawdbot #AI工具集成 #容器化部署 #分布式架构 #Matrox MIL #二次开发 #vertx #vert.x #vertx4 #runOnContext #CMC #网络配置实战 #Web/FTP 服务访问 #计算机网络实验 #外网访问内网服务器 #Cisco 路由器配置 #静态端口映射 #网络运维 #防火墙 #0day漏洞 #DDoS攻击 #漏洞排查 #单例模式 #懒汉式 #恶汉式 #实时检测 #卷积神经网络 #基金 #股票 #HarmonyOS APP #AI电商客服 #spring ai #oauth2 #套接字 #I/O多路复用 #字节序 #rtmp #ossinsight #ROS # 局域网访问 # 批量处理 #AE #rag # 高温监控 #cocos2d #图形渲染 #pxe #测速 #iperf #iperf3 #free #vmstat #sar #分子动力学 #化工仿真 #MinIO #小智 #游戏服务器断线 #期刊 #SCI #rsync # 数据同步 #外卖配送 #claudeCode #content7 #odoo # 串口服务器 # NPort5630 #boltbot #人脸活体检测 #live-pusher #动作引导 #张嘴眨眼摇头 #苹果ios安卓完美兼容 #ftp #sftp #YOLO识别 #YOLO环境搭建Windows #YOLO环境搭建Ubuntu #OpenHarmony #Python办公自动化 #Python办公 #强化学习 #策略梯度 #REINFORCE #蒙特卡洛 #安恒明御堡垒机 #windterm #L6 #L10 #L9 #cpu #阿里云RDS #超算中心 #PBS #lsf #反向代理 #bigtop #hdp #hue #kerberos #轻量化 #低配服务器 # ms-swift #PN 结 #docker安装seata #vrrp #脑裂 #keepalived主备 #高可用主备都持有VIP #软件需求 #adobe #数据迁移 #express #cherry studio #gmssh #宝塔 #Exchange #ue4 #DedicatedServer #独立服务器 #专用服务器 #生产服务器问题查询 #日志过滤 #H3C #系统安装 #铁路桥梁 #DIC技术 #箱梁试验 #裂纹监测 #四点弯曲 #tekton #职场发展 #新浪微博 #传媒 #DuckDB #协议 #OpenAI #故障 #Arduino BLDC #核辐射区域探测机器人 #easyui #二值化 #Canny边缘检测 #轮廓检测 #透视变换 #esp32 #mosquito #2025年 #FRP #AI教程 # DIY主机 # 交叉编译 #自动化巡检 #istio #服务发现 #jquery #fork函数 #进程创建 #进程终止 #session #JADX-AI 插件 #语义检索 #向量嵌入 #starrocks #运动 #榛樿鍒嗙被