计算机毕业设计springboot面向社区的家庭医生服务系统 基于SpringBoot的社区健康档案与家庭医生签约服务平台 智慧社区基层医疗健康管理与医患互动系统
计算机毕业设计springboot面向社区的家庭医生服务系统822f0roe (配套有源码 程序 mysql数据库 论文)
本套源码可以在文本联xi,先看具体系统功能演示视频领取,可分享源码参考。
在当今医疗资源紧张与老龄化趋势加剧的社会背景下,基层社区卫生服务体系的数字化转型已成为提升公共卫生水平的关键路径。传统家庭医生服务长期面临资源配置失衡、信息孤岛严重、服务模式单一等痛点,难以满足居民对高效、连续、个性化健康管理的需求。如何利用现代信息技术重构社区医疗服务流程,实现健康档案的动态管理、医患之间的即时沟通以及疾病预防的智能化预警,成为当前医疗信息化领域的重要研究课题。
本文档详细阐述了一套完整的技术解决方案,采用SpringBoot作为后端核心框架,结合Vue前端技术栈与MySQL数据库,构建了三端协同的服务架构。系统涵盖以下完整功能模块:
用户端核心功能
-
医生信息检索与详情浏览
-
在线私聊与历史聊天记录管理
-
签约申请提交与进度跟踪
-
体检信息查询与在线预约
-
个人健康签到记录
-
体检报告查阅与历史记录
-
健康预警消息接收
-
收藏管理(医生与体检项目)
医生端业务功能
-
签约居民信息档案管理
-
体检服务项目管理与发布
-
签约申请审核与关系维护
-
预约请求处理与日程安排
-
体检结果录入与记录追踪
-
健康预警信息发布与推送
-
个人资料与执业信息维护
平台运营与数据功能
-
医生资质审核与信息管理
-
用户账号与基础信息维护
-
体检类型分类配置
-
体检服务套餐管理
-
全量签约数据监管
-
预约订单流程管理
-
体检记录质量控制
-
预警规则与消息管理
-
公告信息发布与分类管理
-
轮播图与系统内容配置
-
平台介绍与规则设置
即时通讯与社交功能
-
好友申请与双向关系建立
-
文字/图片消息实时传输
-
消息已读状态追踪
-
跨角色通讯录管理
健康监测功能
-
身高体重数据采集
-
血压血糖指标记录
-
BMI自动计算与分析
-
健康趋势数据可视化
该系统的功能设计围绕"预防-诊疗-管理"的全周期健康服务链条展开,通过线上签约建立稳定医患关系,借助即时通讯打破时空限制,利用体检预约优化医疗资源调度,依托健康数据监测实现疾病早筛早防,最终形成覆盖居民、医生、管理者三方的数字化社区医疗服务生态。
注:以上是纯课题毕业设计功能介绍,并非实际开发完成,最终开发完成的毕业设计程序以下面的的环境软件、功能图和界面为准。
系统所需要的环境软件:idea、eclipse+mysql5.7、8.0+Navicat+JDK1.8+tomcat7.0
系统用例分析
面向社区的家庭医生服务系统综合网络空间开发设计要求。目的是将面向社区的家庭医生服务系统将传统管理方式转换为在网上管理,完成社区健康信息管理的方便快捷、安全性高、交易规范做了保障,目标明确。面向社区的家庭医生服务系统可以将功能划分为管理员功能、医生功能和用户功能。
(1)、管理员关键功能包含系统首页、医生、用户、体检类型、医生、签约信息、预约信息、体检记录、预警信息、系统管理、个人中心等进行管理。管理员用例如下:

图3-1 管理员用例图
(2)、医生关键功能包含系统首页、用户、医生、签约信息、预约信息、体检记录、预警信息、个人中心等进行管理。医生用例如下:

图3-2 医生用例图
(3)、用户关键功能包含个人中心、修改密码、聊天记录、签到信息、预约信息、体检记录、预警信息、我的收藏等进行管理。用户用例如下:

图3-3用户用例图
3.5系统流程分析
3.5.1 用户登录流程
要想利用这个软件来进行系统的安全管理,首先需要登录到该软件中。如图3-4所示。

图3-4登录流程图
3.5.2 添加信息流程
管理员可以添加信息,医生和用户添加可以自己权限内的信息,输入信息后,要想利用这个软件来进行系统的安全管理,首先需要登录到该软件中。添加信息流程如图3-5所示。

图3-5添加信息流程图
3.5.3 修改信息流程
管理员可以修改家庭医生服务信息,医生和用户可以修改自己权限内的信息,首先进入修改信息界面,输入需要修改信息,在系统进行判定为正确和合规后修改成功,并将数据更新至数据库。信息不合法则修改失败,重新输入。修改信息流程图如图3-6所示。

图3-6修改信息流程图
3.5.4 删除信息流程
管理员可以删除庭医生服务信息,点击删除按钮,系统会提示是否删除信息,点击确定,则信息被删除,数据库中的信息随之删除,删除信息流程图如图3-7所示。

图3-7 删除信息流程图
3.6本章小结
基于springboot的面向社区的家庭医生服务系统从市场、技术、经济、功能等方面分析了系统的功能需求,可以满足管理员、医生和用户的家庭医生服务管理需求,帮助管理员、医生和用户安全、高效地找到合适的家庭医生服务信息,因此有必要对其进行课题研究。
第4章 系统设计
系统设计是将被设计对象划分为单个模块进行构建,各个模块相互支持,相互制约,它们的组合是一个完整的系统。通过系统设计,可以最大限度地满足系统的预期目标,明确软件开发的目的。
4.1 系统基本结构设计
本次系统采用springboot框架集进行开发,springboot框架是一款企业界主流的软件开发框架,其简化了开发流程,大大缩减了软件开发所需的时间提高了软件的响应速度。系统总体结构图如图4-1所示。

图4-1 系统总体结构图
4.2 数据库设计
数据库结构设计的好坏直接影响到面向社区的家庭医生服务系统的效率和实现的效果。本系统的数据库采用MySQL数据库,MySQL是一种开放源代码的关系型数据库管理系统,使用最常见的数据库管理语言SQL进行数据库管理。
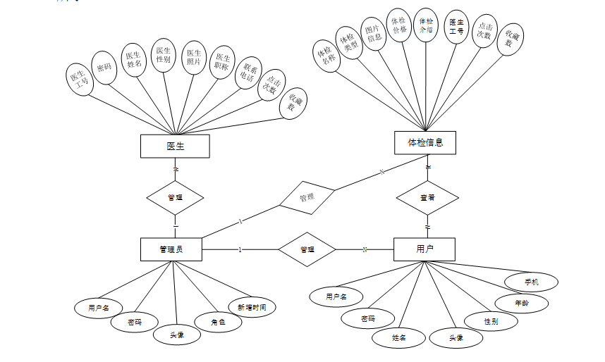
4.2.1 数据库E-R图设计
E-R图也可称为实体-联系图,其可以清楚的显示实体与实体之间的关系,是描述概念模型的有效方式,通过各实体间的关系方便数据库结构的设计。在系统中将对 “管理员、用户、医生、体检信息”等几个主要的实体属性进行布局,如图4-2所示:

图4-2系统局部E-R图
系统实现及主要代码
系统实现章节的主要内容主要是将系统分析和系统设计方案进行实现,按照各个系统角色进行功能介绍,系统实现就是一个真正开始编写的阶段,将前面的分析结果以及设计方案进行实现,最终做出一个符合用户需求的软件系统。
5.1前台功能实现
5.1.1系统首页页面
当人们打开系统的网址后,首先看到的就是首页界面。在这里,人们能够看到系统的导航条,通过导航条导航进入各功能展示页面进行操作。系统首页界面如图5-1所示:

图5-1 系统首页界面
在注册流程中,用户在Vue前端填写必要信息(如用户名、密码等)并提交。前端将这些信息通过HTTP请求发送到Java后端。后端处理这些信息,检查用户名是否唯一,并将新用户数据存入MySQL数据库。完成后,后端向前端发送注册成功的确认,前端随后通知用户完成注册。这个过程实现了新用户的数据收集、验证和存储。系统注册页面如图5-2所示:

图5-2系统注册页面
医生:在医生页面的输入栏中输入医生工号、医生姓名、医生职称、医生性别、联系电话、点击次数进行查询,可以查看到医生详细信息,并进行私聊、签约申请或收藏操作;医生页面如图5-3所示:

图5-3医生详细页面
5.1.2个人中心
个人中心:在个人中心页面可以对个人中心、修改密码、聊天记录、签到信息、预约信息、体检记录、预警信息、我的收藏进行详细操作;如图5-4所示:

图5-4个人中心界面
5.2后台模块实现
在登录流程中,用户首先在Vue前端界面输入用户名和密码。这些信息通过HTTP请求发送到Java后端。后端接收请求,通过与MySQL数据库交互验证用户凭证。如果认证成功,后端返回给前端,允许用户访问系统。这个过程涵盖了从用户输入到系统验证和响应的全过程。后台登录界面图5-5所示。

图5-5 后台登录界面
5.2.1管理员功能实现
管理员进入主页面,主要功能包括对系统首页、医生、用户、体检类型、体检信息、签约信息、预约信息、体检记录、预警信息、系统管理、个人中心等进行操作。管理员主页面如图5-6所示:

图5-6管理员主界面
医生功能在视图层(view层)进行交互,比如点击“查询、添加或删除”按钮或填写医生信息表单。这些医生表单动作被视图层捕获并作为请求发送给相应的控制器层(controller层)。控制器接收到这些请求后,调用服务层(service层)以执行相关的业务逻辑,例如验证输入数据的有效性和与数据库的交互。服务层处理完这些逻辑后,进一步与数据访问对象层(DAO层)交互,后者负责具体的数据操作如查看、修改或删除医生信息,并将操作结果返回给控制器。最终,控制器根据这些结果更新视图层,以便医生功能可以看到最新的信息或相应的操作反馈。医生界面如图5-7所示:

图5-7医生界面
用户功能在视图层(view层)进行交互,比如点击“查询、添加或删除”按钮或填写用户信息表单。这些用户表单动作被视图层捕获并作为请求发送给相应的控制器层(controller层)。控制器接收到这些请求后,调用服务层(service层)以执行相关的业务逻辑,例如验证输入数据的有效性和与数据库的交互。服务层处理完这些逻辑后,进一步与数据访问对象层(DAO层)交互,后者负责具体的数据操作如查看、修改或删除用户信息,并将操作结果返回给控制器。最终,控制器根据这些结果更新视图层,以便用户功能可以看到最新的信息或相应的操作反馈。用户界面如图5-8所示:

图5-8用户界面
管理员点击体检类型。在体检类型页面输入体检类型进行查询、添加或删除体检类型列表,并根据需要对体检类型详情信息进行查看、修改或删除操作;如图5-9所示:

图5-9体检类型界面
管理员点击体检信息。在体检信息页面输入体验名称和选择体检类型进行查询、添加或删除体检信息列表,并根据需要对体检详情信息进行查看、修改或删除操作;如图5-10所示:

图5-10体检信息界面
管理员点击签约信息。在签约信息页面输入申请单号、医生工号和选择是否通过进行查询、删除签约信息列表,并根据需要对签约详情信息进行查看、删除操作;如图5-11所示:

图5-11签约信息界面
管理员点击预约信息。在预约信息页面输入体检名称、体检类型、是否通过和选择是否支付进行查询、删除预约信息列表,并根据需要对预约详情信息进行查看、删除操作;如图5-12所示:

图5-12预约信息界面
管理员点击体检记录。在体检记录页面输入体检名称、体检类型和体检情况进行查询或删除体检记录列表,并根据需要对体检记录详情信息进行查看、修改或删除操作;如图5-13所示:

图5-13体检记录界面
管理员点击预警信息。在预警信息页面输入预警名称进行查询或删除预警信息列表,并根据需要对预警详情信息进行查看、修改或删除操作;如图5-14所示:

图5-14预警信息界面
管理员点击系统管理。在公告信息页面输入标题进行查询、添加或删除公告信息列表,并根据需要对公告详情信息进行查看、修改或删除操作;还可以对轮播图管理、关于我们、公告信息分类进行相应操作;如图5-15所示:

图5-15系统管理界面
5.2.2医生功能实现
医生进入主页面,主要功能包括对系统首页、用户、体检信息、签约信息、预约信息、体检记录、预警信息、个人中心等进行操作。医生主页面如图5-16所示:

图5-16医生主界面
源码无偿分享,文未领取







